Machine Learning Mastery Hyperopt
It is thus a. Hyperopt provides an optimization interface that distinguishes a configuration space and an evaluation function that assigns real-valued loss values to points within the configura-tion space.
Learn To Learn Hyperparameter Tuning And Bayesian Optimization Ju Yang
An extension to HyperOpt was created called HyperOpt-Sklearn that allows the HyperOpt procedure to be applied to data preparation and machine learning models provided by the popular Scikit-Learn open-source machine learning library.
Machine learning mastery hyperopt. Were excited to announce that Hyperopt 021 supports distributed tuning via Apache Spark. For example it can use the Tree-structured Parzen Estimator TPE algorithm which intelligently explores the search space while narrowing down to the best estimated parameters. In short hyperparameters are different parameter values that are used to control the learning process and have a significant effect on the performance of machine learning models.
ARIMA is an acronym that stands for AutoRegressive Integrated Moving Average. One of the great advantages of HyperOpt is the implementation of Bayesian optimization with specific adaptations which makes HyperOpt a tool to consider for tuning hyperparameters. A project that brings the benefits of automatic algorithm configuration to users of Python and scikit-learn.
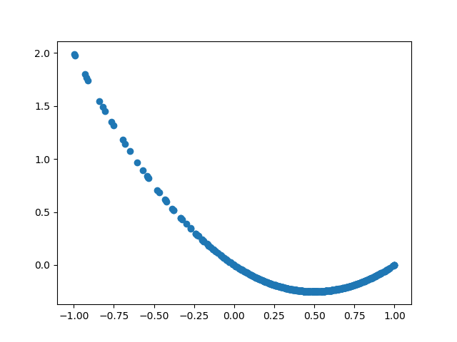
9 hours agoFunction optimization is a field of study that seeks an input to a function that results in the maximum or minimum output of the function. The data science community is quickly adopting Bayesian hyperparameter optimization for deep learning. One-dimensional functions take a single input value and output a single.
Hi Im Jason Brownlee PhD and I help developers like you skip years ahead. HyperOpt is an alternative for the optimization of hyperparameters either in specific functions or optimizing pipelines of machine learning. The run-time for model evaluation makes these methods preferable to.
Hyperopt is one of the most popular open-source libraries for tuning Machine Learning models in Python. A popular and widely used statistical method for time series forecasting is the ARIMA model. HyperOpt-Sklearn wraps the HyperOpt library and allows for the automatic search of data preparation methods machine learning.
Example of hyperparameters in the Random Forest algorithm is the number of estimators n_estimators maximum depth max_depth and criterion. Hyperopt Hyperopt provides algorithms and software infras-tructure for carrying out hyperparameter optimization for machine learning algorithms. Most machine learning algorithms involve the optimization of parameters weights coefficients etc in response to training data.
In this post you will discover the effect of the learning rate in gradient boosting and how to. The new SparkTrials class allows you to scale out hyperparameter tuning across a Spark cluster leading to faster tuning and better models. Optimization also refers to the process of finding the best set of hyperparameters that configure the training of a machine learning algorithm.
In a machine learning problem this function will typically entail training a. Hyperopt is a method for searching through a hyperparameter space. Send it To Me.
Hyperopt will explore parameters to minimize this function and we can freely define it however we like. It is a class of model that captures a suite of different standard temporal structures in time series data. For these functions Hyperopt generates trials with different hyperparameter settings on the driver node and each trial is evaluated using distributed training algorithms to take advantage of the full cluster.
This applies to any distributed machine learning algorithms or libraries including Apache Spark MLlib and HorovodRunner. One effective way to slow down learning in the gradient boosting model is to use a learning rate also called shrinkage or eta in XGBoost documentation. By using Kaggle you agree to our use of cookies.
There are a large number of optimization algorithms and it is important to study and develop intuitions for optimization algorithms on simple and easy-to-visualize test functions. HyperOpt-Sklearn wraps the HyperOpt library and allows for the automatic search of data preparation methods machine learning algorithms and model hyperparameters for classification and regression tasks. Function optimization is a fundamental part of machine learning.
Welcome to Machine Learning Mastery. Click the button below to get my free EBook and accelerate your next project and access to my exclusive email course. In this tutorial you will discover how to develop an ARIMA model for time series forecasting in.
A problem with gradient boosted decision trees is that they are quick to learn and overfit training data. We use cookies on Kaggle to deliver our services analyze web traffic and improve your experience on the site. Discover how to get better results faster.

Tune Learning Rate For Gradient Boosting With Xgboost In Python

Efficient Design Of Machine Learning Hyperparameter Optimizers
Stelios Bekiros Machine Learning Finai

An Example Of Hyperparameter Optimization On Xgboost Lightgbm And Catboost Using Hyperopt By Wai Towards Data Science

Tune Learning Rate For Gradient Boosting With Xgboost In Python

Machine Learning Curriculum Computer Make Machines Learn So That You Don T Have To Struggle To Program Them The Ultimate List

How To Grid Search Hyperparameters For Deep Learning Models In Python With Keras

Tune Learning Rate For Gradient Boosting With Xgboost In Python

Sequence Classification With Lstm Recurrent Neural Networks In Python With Keras Machine Learning Mastery Machine Learning Deep Learning Sequencing

Machine Learning Algorithms With Python Online

Time Series Prediction With Lstm Recurrent Neural Networks In Python With Keras

How To Grid Search Deep Learning Models For Time Series Forecasting

Time Series Prediction With Lstm Recurrent Neural Networks In Python With Keras

Automated Machine Learning Automl Libraries For Python

Complete Machine Learning Roadmap For Data Science And Ai By Akash Kumar Analytics Vidhya Medium
Machine Learning Curriculum Computer Make Machines Learn So That You Don T Have To Struggle To Program Them The Ultimate List

Post a Comment for "Machine Learning Mastery Hyperopt"